來源:天氏庫力 發布日期
2023-10-11 瀏覽:注意:誤差是一個理想的概念,不可能被確切地知道。
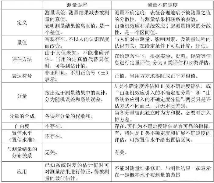
2.不確定度是以一個區間的形式表示,如果是為一個分析過程和所規定樣品類型做評估時,可適用于其所描述的所有測量值。一般不能用不確定度數值來修正測量結果。
3.誤差和不確定度的差別還表現在:修正后的分析結果可能非常接近于被測量的數值,因此誤差可以忽略。但是,不確定度可能還是很大,因為分析人員對于測量結果的接近程度沒有把握。
4.測量結果的不確定度并不可以解釋為代表了誤差本身或經修正后的殘余誤差。
5.通常認為誤差含有兩個分量,分別稱為隨機分量和系統分量。
6.隨機誤差通常產生于影響量的不可預測的變化。這些隨機效應使得被測量的重復觀察的結果產生變化。分析結果的隨機誤差不可消除,但是通常可以通過增加觀察的次數加以減少。
實際上算術平均值或一系列觀察值的平均值的實驗標準差不是平均值的隨機誤差。它是由一些隨機效應產生的平均值不確定度的度量。由這些隨機效應產生的平均值的隨機誤差的準確值是不可知的。
7.系統誤差定義為在對于同一被測量的大量分析過程中保持不變或以可以預測的方式變化的誤差分量。它是獨立于測量次數的,因此不能在相同的測量條件下通過增加分析次數的辦法使之減小。
8.恒定的系統誤差,例如定量分析中沒有考慮到試劑空白,或多點設備校準中的不準確性,在給定的測量值水平上是恒定的,但是也可能隨著不同測量值的水平而發生變化。

9.在一系列分析中,影響因素在量上發生了系統的變化,例如由于試驗條件控制得不充分所引起的,會產生不恒定的系統誤差。
例1、在進行化學分析時,一組樣品的溫度在逐漸升高,可能會導致結果的漸變。
例2、在整個試驗的過程中,傳感器和探針可能存在老化影響,也可能引入不恒定的系統誤差。
10.測量結果的所有已識別的顯著的系統影響都應修正。注意測量儀器和系統通常需要使用測量標準或標準物質來調節或校準,以修正系統影響。與這些測量標準或標準物質有關的不確定度及修正過程中存在的不確定度必須加以考慮。
11.誤差的另一個形式是假誤差或過錯誤差。這種類型的誤差使測量無效,它通常由人為失誤或儀器失效產生。記錄數據時數字進位、光譜儀流通池中存在的氣泡、或試樣之間偶然的交叉污染等原因是這類誤差的常見例子。
12.有此類誤差的測量是不可接受的,不可將此類誤差合成進統計分析中。然而,因數字進位產生的誤差可進行修正(準確),特別是當這種誤差發生在首位數字時。
13.假誤差并不總是很明顯的。當重復測量的次數足夠多時,通常應采用異常值檢驗的方法檢查這組數據中是否存在可疑的數據。所有異常值檢驗中的陽性結果都應該小心對待,可能時,應向實驗者核實。通常情況下,不能僅根據統計結果就剔除某一數值。
14.一般實驗室獲得的不確定度并沒有考慮出現假誤差或過錯誤差的可能性。
【本文標簽】:【,計量,知識,】,誤差,和,不確定,度,的,區別,到底
【責任編輯】:天氏庫力 版權所有:http://www.65874.cn/轉載請注明出處